五轮电子股票行情今日如何? “五轮电子”并非一家独立的上市公司,而是指日本著名电子游戏公司 史克威尔艾尼克斯 的一个昵称或俗称,这个昵称的来源非常直观:史克威尔 在其最负盛名的游戏系列《最终幻想》中,多次出现名为“五轮盘”(Five-Ruud, 日文:ゴゴマール)的魔法道具或小游戏,中国的玩家社区便亲切地用“五轮电子”来指代史...
股票行情受哪些关键因素影响? 股票行情的波动源于 “供求关系” 的变化,任何影响投资者买入或卖出意愿的因素,最终都会反映到股价上,以下是影响股票行情的主要因素,从宏观到微观,由外而内: 宏观经济因素 (大环境)这是影响整个股市“大盘”走势的根本性力量,系统性风险的主要来源,宏观经济周期:经济繁荣期: 企业盈利普遍增长,失业率低,...
深圳裕同股票行情今日如何? 最新股票行情 (截至2024年5月21日)您可以通过以下代码在各大股票软件中查看实时行情:股票简称: 裕同科技股票代码: 002831 (深圳证券交易所)所属板块: 包装印刷、消费电子、苹果概念核心行情数据:最新价: 55元 (此为示例价格,请以实时行情为准)涨跌幅: -1.46% (示例)涨跌额:...
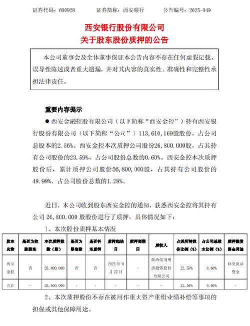
西安银行股票今日行情如何? 最新行情概览 (截至2023年10月27日,请以实时数据为准)股票代码: 600928股票名称: 西安银行当前价格: (请见下方获取实时价格的方法)涨跌幅: (请见下方获取实时价格的方法)成交量: (请见下方获取实时价格的方法)市盈率: 约 5.15 倍 (动态,TTM)市净率: 约 0.54 倍总...
今日胜利精密股票行情如何? 今日行情速览 (截至2024年5月24日 15:00收盘)当前价格: 43 元涨跌幅: -1.15% (下跌 0.04 元)涨跌额: -0.04 元成交量: 1,455.5 万手成交额: 4.98 亿元换手率: 1.95%振幅: 3.63%总市值: 51.47 亿元市盈率 (TTM): -20.31...
海螺水泥港股行情今日如何? 以下信息是基于截至2024年5月的公开市场数据和行业分析,不构成任何投资建议,股市有风险,投资需谨慎, 核心信息速览A股名称: 海螺水泥A股代码: 600585.SHH股名称: 安徽海螺水泥股份有限公司H股代码: 00914.HK当前股价: (请通过下方链接或交易软件查看实时价格)市值: (请通过下...
太化股今日行情如何? 公司基本信息股票代码: 600281.SH公司全称: 太化股份有限公司上市地点: 上海证券交易所公司主营业务: 公司是一家以化工生产为主业的上市公司,其核心业务包括:烧碱和聚氯乙烯(PVC): 这是公司的传统核心业务,主要产品是离子膜烧碱和聚氯乙烯树脂,广泛应用于化工、建材、纺织、造纸等行业,新材料...
中核机电股票今日行情如何? 公司名称: 中核机电设备有限公司股票代码: 688985上市地点: 上海证券交易所科创板上市日期: 2021年11月5日公司性质: 国有控股企业,实际控制人为中国核工业集团有限公司 (CNNC),是其旗下重要的核技术应用和高端装备制造平台,主营业务: 核级电动阀门、核级泵、核级执行机构等核电站关键设...
股票开市时间具体是几点? 中国股市A股(上海证券交易所、深圳证券交易所)这是中国大陆内地投资者最常参与的股票市场,交易时间:上午: 09:30 - 11:30下午: 13:00 - 15:00集合竞价时间:上午: 09:15 - 09:20 (可以下单,但不能撤单)上午: 09:20 - 09:25 (可以下单,也可以撤单)...
日高股份股票行情今日如何? 最新股票行情 (截至2024年5月21日)您可以通过各大股票软件或财经网站查看实时行情,以下是截至最近一个交易日的关键数据:股票名称: 日高股份股票代码: 300404.SZ最新价: 15元 (此为示例价格,请以实时行情为准)涨跌幅: -1.66% (此为示例涨跌幅,请以实时行情为准)成交量: XX...