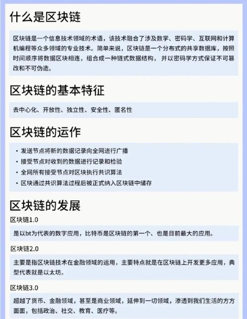
区块链初级阶段面临哪些核心挑战?
摘要:
第一部分:核心思想——为什么需要区块链?想象一个场景:你和朋友在网上转账,比如用支付宝,为什么你能放心?因为有一个“中心化”的权威机构(支付宝)在记账,中心化模式:优点: 效率高,... 第一部分:核心思想——为什么需要区块链?
想象一个场景:你和朋友在网上转账,比如用支付宝,为什么你能放心?因为有一个“中心化”的权威机构(支付宝)在记账。
- 中心化模式:
- 优点: 效率高,交易快,有纠纷可以找平台仲裁。
- 缺点:
- 信任成本高: 你必须完全信任支付宝这个“中介”,它如果出问题、数据被篡改或倒闭,你的钱就危险了。
- 单点故障: 支付宝的服务器一旦宕机,全国的交易都可能受影响。
- 数据不透明: 你无法知道支付宝内部的所有交易记录是否完全真实。
区块链要解决的核心问题就是:如何在没有一个中心化权威机构的情况下,让一群互不信任的人也能安全、透明地进行数据记录和价值交换?
(图片来源网络,侵删)
答案就是:去中心化。
第二部分:区块链的三大核心特征
为了实现“去中心化”,区块链具备了三个最关键的特征:
去中心化
- 含义: 没有单一的中心服务器或机构控制整个网络,网络中的每一个参与者(节点)都拥有一份完整的账本副本。
- 比喻: 就像一个班级的群聊,消息发给所有人,而不是只发给班长,班长退群了,信息还在。
不可篡改
- 含义: 一旦数据(一笔交易)被记录在区块链上,就几乎不可能被修改或删除。
- 原理: 新的交易数据被打包成一个“区块”,每个区块都通过密码学哈希与前一个区块相连,形成一条链,修改任何一个区块的数据,都会导致它后面所有的哈希值发生变化,这需要获得网络中超过51%的算力(或控制权)才能实现,这在大型公链上是几乎不可能的。
- 比喻: 想象一串环环相扣的锁链,你试图修改中间任何一个环节,都必须把这整条锁链都重新换掉,而且要在不被任何人发现的情况下完成。
透明可追溯
- 含义: 区块链上的所有交易记录(通常是匿名的地址)对所有参与者公开可见,任何人都可以查询历史记录。
- 比喻: 像一个公开的、写在墙上的大账本,每个人都可以看,但只记录“谁转给了谁”这个事实,而不暴露“你是谁”的真实身份(除非你主动关联身份)。
第三部分:区块链是如何工作的?(简化版)
理解了核心特征,我们来看看它具体是如何运作的,这个过程可以简化为四个步骤:
- 发起交易: 你发起一笔转账,比如向朋友转1个比特币。
- 广播全网: 你的这笔交易请求被广播到区块链网络中的所有节点(计算机)。
- 节点验证与打包: 网络中的节点(称为“矿工”或“验证者”)会验证这笔交易是否合法(比如你的余额是否足够),验证通过后,它会将这一段时间内的多笔交易打包成一个新的“区块”。
- 共识与上链: 新的区块需要通过一种叫做“共识机制”的规则来决定谁能将它添加到链上,最著名的共识机制是工作量证明,简单说就是“谁先解出一道复杂的数学题,谁就有权记账”,这个过程被称为“挖矿”,当新区块被成功添加后,全网账本就更新了,交易完成。
第四部分:初级阶段的关键术语解释
学习区块链,必须了解这些“行话”:
(图片来源网络,侵删)
- 区块: 区块链的基本单位,记录了一定时间内的交易数据,它像一个数据包。
- 链: 将区块按照时间顺序通过哈希值连接起来,形成的数据结构,这就是“区块链”这个名字的由来。
- 节点: 区块链网络中的一台计算机,它保存了完整的账本副本,并参与验证交易。
- 哈希: 一种加密算法,能把任意长度的数据转换成一个固定长度的字符串(指纹),任何微小的数据改动,都会导致哈希值完全不同,这是区块链安全的核心。
- 共识机制: 所有节点就“哪个区块是合法的”达成一致意见的规则,除了工作量证明,还有权益证明等。
- 公钥/私钥:
- 公钥: 相当于你的银行账号,可以公开给别人,用于接收资产。
- 私钥: 相当于你的银行卡密码+U盾,绝对不能泄露,用于签名和发送资产,证明资产是你的。
- 钱包: 并不是装钱的实体钱包,而是存储你私钥的软件或硬件,谁掌握了私钥,谁就拥有了对应地址上资产的控制权。
第五部分:初级阶段的应用形态
在初级阶段,我们接触到的区块链应用主要有以下几种:
加密货币
这是区块链最广为人知的应用,也是很多人入门的起点。
- 比特币: 第一个也是最著名的加密货币,被誉为“数字黄金”,主要价值在于作为去中心化的价值存储和支付手段。
- 以太坊: 第二大加密货币,但它更重要的角色是“世界计算机”,它引入了“智能合约”的概念,为更复杂的应用开发提供了平台。
智能合约
- 定义: 一段部署在区块链上的、自动执行的代码,当预设的条件被触发时,合约会自动执行约定的操作。
- 比喻: 一个自动售货机,你投入硬币(满足条件),机器就自动掉出可乐(执行结果),无需人工干预。
- 应用: DeFi(去中心化金融)、NFT、游戏等。
NFT (非同质化代币)
- 定义: 代表独一无二数字资产的代币,每个NFT都是唯一的,不可分割。
- 比喻: 区块链上的“数字所有权证书”,你可以用它来证明一幅数字艺术品、一首歌、一个游戏道具的归属。
- 应用: 数字艺术品、收藏品、游戏道具、域名等。
初级阶段的学习路径
如果你是初学者,可以这样开始:
- 理解核心: 牢记去中心化、不可篡改、透明可追溯这三个核心概念,并理解它们如何解决传统中心化模式的痛点。
- 掌握术语: 熟悉上面提到的关键术语,它们是你进一步阅读和交流的基础。
- 体验应用: 下载一个比特币钱包或MetaMask(以太坊钱包),尝试创建钱包地址、转账(哪怕只是0.01个测试币),亲身感受一下钱包、私钥、地址和交易的过程。
- 关注比特币和以太坊: 比特币是区块链的“1.0”,是数字货币的基石;以太坊是区块链的“2.0”,开启了智能合约的时代,理解它们,就理解了区块链世界最重要的两座大山。
初级阶段的认知: 区块链不仅仅是一种“炒币”的工具,它更是一种全新的信任机制和价值互联网的底层技术,它的初级阶段,正是我们认识这个新世界、理解其潜力和局限性的起点。
(图片来源网络,侵删)
文章版权及转载声明
作者:咔咔本文地址:https://www.jits.cn/content/19912.html发布于 2025-12-04
文章转载或复制请以超链接形式并注明出处杰思科技・AI 股讯



还没有评论,来说两句吧...