今日硅铁市场行情如何?价格波动原因及后市趋势分析
摘要:
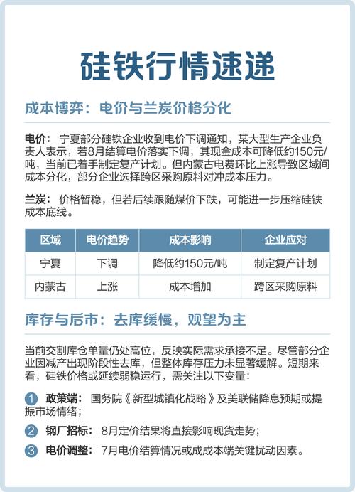
今日硅铁市场行情速览总体来看,今日国内硅铁市场呈现 “稳中偏弱” 的运行态势,期货价格小幅回落,现货市场成交略显清淡,市场情绪相对谨慎,核心要点:期货市场: 今日硅铁期货主力合约(... 今日硅铁市场行情速览
总体来看,今日国内硅铁市场呈现 “稳中偏弱” 的运行态势,期货价格小幅回落,现货市场成交略显清淡,市场情绪相对谨慎。
核心要点:
(图片来源网络,侵删)
- 期货市场: 今日硅铁期货主力合约(SF2407)开盘后震荡下行,尾盘收跌,市场对后期需求存疑,多头信心不足。
- 现货价格: 现货市场报价基本持稳,但实际成交价出现小幅松动,工厂挺价意愿较强,但贸易商和钢厂采购压价,导致市场僵持。
- 市场情绪: 市场观望情绪浓厚,多空博弈明显,一方面是成本支撑,另一方面是需求端的疲软,导致行情方向不明朗。
价格详情
期货价格 (截至下午收盘)
- 硅铁2407合约: 今日收盘价 7,542元/吨,较上一交易日结算价下跌 84元/吨,跌幅约1.1%。
- 成交量与持仓量: 成交量有所萎缩,显示市场参与度降低,多空双方均较为谨慎。
现货价格 (参考主流地区)
- 75B硅铁(自然块):
- 宁夏地区: 报价在 7,600 - 7,700元/吨。
- 内蒙古地区: 报价在 7,550 - 7,650元/吨。
- 72A硅铁:
- 青海地区: 报价在 7,300 - 7,400元/吨。
注: 以上为出厂现金含税自提报价,实际成交价根据采购量、付款方式等会有 50-100元/吨 的浮动,目前市场实际成交价普遍低于报价。
行情分析与驱动因素
今日硅铁价格的“稳中偏弱”走势,主要受到以下几个因素的共同影响:
(图片来源网络,侵删)
利好因素 (支撑价格)
- 成本端支撑强劲:
- 兰炭价格高位: 作为硅铁生产的主要成本构成,兰炭价格近期持续高位运行,给硅铁价格提供了坚实的成本底部,工厂利润空间被严重挤压,挺价意愿强烈。
- 主产区开工受限: 宁夏、内蒙古等主产区受环保、能耗双控等因素影响,开工率维持中等偏低水平,市场供应量并未出现明显增加,供应端相对偏紧。
利空因素 (压制价格)
-
需求端疲软是核心:
- 钢厂利润不佳,采购意愿不强: 当前钢材市场行情不佳,钢厂利润微薄甚至亏损,导致其对作为合金原料的硅铁采购积极性不高,多以按需采购为主,且压价力度较大。
- 钢厂招标价格走低: 本周部分钢厂的硅铁招标价格环比有所下调,对市场心态形成负面影响,削弱了现货市场的挺价基础。
- 金属硅市场弱势拖累: 金属硅(也称为工业硅)市场近期表现不佳,价格下跌,在一定程度上也影响了整个硅系合金市场的情绪。
-
期货市场情绪引导:
(图片来源网络,侵删)期货市场的下跌反映了市场对未来需求和经济复苏前景的担忧,这种悲观情绪传导至现货市场,导致贸易商出货意愿增强,但采购方却持币观望,成交难以放量。
后市行情展望
综合来看,短期内硅铁市场或将延续 “上有压力,下有支撑” 的震荡格局。
- 上行空间有限: 核心制约因素在于下游需求,如果钢厂利润无法改善,采购需求持续疲软,硅铁价格难以出现大幅上涨。
- 下行空间同样有限: 高昂的兰炭成本和主产区相对可控的产量,为价格提供了较强的底部支撑,大幅下跌的可能性也不大。
未来需要重点关注:
- 钢厂利润与开工率: 这是最关键的需求指标,若钢市回暖,钢厂利润修复,将直接提振硅铁需求。
- 主产区生产动态: 关注宁夏、内蒙古等地的环保政策变化和工厂开工率情况,这关系到市场供应的松紧。
- 期货市场走势: 期货价格的波动将继续引领现货市场的情绪和节奏。
- 宏观政策与消息面: 如国家出台刺激经济、基建投资等相关政策,将对大宗商品市场带来整体性利好。
今日硅铁市场在成本支撑和需求疲软的双重博弈下,行情表现平淡,预计短期内价格将以窄幅震荡为主,建议市场参与者密切关注钢厂招标情况及成本端变化,谨慎操作。
文章版权及转载声明
作者:咔咔本文地址:https://www.jits.cn/content/29229.html发布于 03-10
文章转载或复制请以超链接形式并注明出处杰思科技・AI 股讯



还没有评论,来说两句吧...