私有区块链有哪些典型应用场景?企业如何搭建私有链?
摘要:
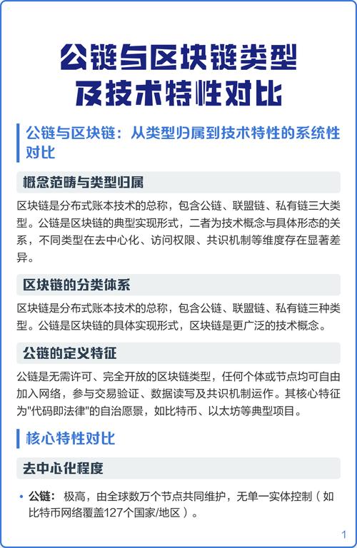
什么是私有区块链?在介绍例子之前,我们先快速定义一下私有区块链,私有区块链是一种由单一组织或实体完全控制的区块链网络,与公有链(如比特币、以太坊)不同,私有链的节点是预先选择和批准... 什么是私有区块链?
在介绍例子之前,我们先快速定义一下私有区块链。
私有区块链是一种由单一组织或实体完全控制的区块链网络,与公有链(如比特币、以太坊)不同,私有链的节点是预先选择和批准的,参与者需要获得许可才能加入网络,这种“许可制”带来了几个关键特点:
(图片来源网络,侵删)
- 中心化程度高: 虽然使用了区块链技术,但其治理权高度集中。
- 性能高: 由于节点数量少且可信,交易确认速度非常快,TPS(每秒交易处理量)可以很高。
- 隐私性好: 所有交易数据仅在参与者之间可见,对外部完全保密。
- 无需代币激励: 因为节点是可信的,不需要通过挖矿或代币奖励来维护网络安全。
私有区块链的典型例子
私有区块链的应用场景非常明确,主要集中在企业级应用和特定组织内部,目标是利用区块链的不可篡改、可追溯、透明等特性来解决内部或特定合作伙伴间的信任问题。
以下是几个典型的例子:
供应链管理
这是私有区块链最经典的应用之一,尤其是在大型跨国公司中。
- 场景: 一家大型汽车制造商(如丰田)需要管理其全球复杂的供应链,包括数千家供应商、零部件制造商、物流公司和经销商。
- 问题: 传统的供应链系统数据分散,信息不透明,容易出现信息篡改、延误、货物真伪难辨等问题,当出现质量问题时,追责困难。
- 解决方案: 丰田可以搭建一个私有链网络,邀请其核心供应商、物流伙伴等加入。
- 数据上链: 每一笔订单、零部件的生产批次、质检报告、物流运输信息(时间、地点、温度等)都会被记录在链上。
- 不可篡改: 一旦信息被记录,任何一方都无法单方面修改,确保了数据的真实性和可追溯性。
- 高效协同: 丰田可以实时查看整个供应链的状态,当某个环节出现问题时,可以快速定位和解决。
- 例子: 沃尔玛的食品追踪系统,沃尔玛与IBM合作,使用私有链技术追踪猪肉、芒果等食品的来源,当发现食品有问题时,可以在几秒钟内追溯到源头,而传统方法可能需要长达一周的时间。
金融与银行业
银行和金融机构可以利用私有链来提升内部效率和安全性。
(图片来源网络,侵删)
- 场景: 一家银行需要处理内部的清算、结算,或者与少数几家银行进行同业交易。
- 问题: 传统银行间的交易依赖SWIFT等中心化系统,流程繁琐、成本高、结算时间长(如T+1或T+2),内部审计和合规性检查成本高昂。
- 解决方案: 银行可以搭建私有链,用于内部账本管理或与少数合作伙伴组成联盟链(一种特殊的私有链)。
- 实时结算: 交易在链上确认后,可以实现近乎实时的结算,大大提高资金效率。
- 自动化合规: 将合规规则写入智能合约,一旦交易满足条件,自动执行并记录,简化审计流程。
- 资产通证化: 将银行的资产(如贷款、债券)通证化,在私有链上进行交易和流转,简化资产管理和交易流程。
- 例子: 摩根大通的JPM Coin,这是一个基于私有链的数字货币,用于摩根大通内部机构客户之间的即时支付和结算,实现了7x24小时不间断的资金流转。
医疗健康
在医疗领域,数据隐私至关重要,私有链提供了一个理想的解决方案。
- 场景: 一家大型医院集团或医疗研究机构需要管理患者的电子病历、药品流通和临床试验数据。
- 问题: 患者的病历数据分散在不同医院,难以共享,不利于医生全面了解病史,药品从药厂到患者手中的流通环节复杂,假药问题时有发生,临床试验数据可能被篡改。
- 解决方案: 建立一个医疗私有链网络,医院、药厂、研究机构等作为节点。
- 安全共享病历: 患者可以授权医生访问其链上加密的病历,实现安全、可控的数据共享。
- 药品溯源: 每一盒药品的生产、流通、销售信息都记录在链上,确保药品来源可靠,杜绝假药。
- 可信临床试验: 将临床试验的设计、数据采集、结果分析等过程记录在链上,保证数据的真实性和不可篡改性。
- 例子: MediLedger项目,这是一个由多家大型制药公司(如辉瑞、默克)参与的联盟链项目,旨在解决药品供应链中的追踪和验证问题,确保药品的真实性和合规性。
政府与公共服务
政府可以利用私有链来提高政务透明度和效率。
- 场景: 政府需要管理土地所有权登记、身份认证、电子投票、财政资金流向等。
- 问题: 传统纸质或中心化数据库容易产生腐败、数据泄露、选举舞弊等问题。
- 解决方案: 政府可以搭建私有链,将政府部门、审计机构等作为节点。
- 不动产登记: 土地所有权信息一旦上链,将无法被篡改,产权清晰,交易高效。
- 身份认证: 创建一个安全的、去中心化的数字身份系统,公民可以授权特定机构(如银行、医院)访问其部分身份信息,保护隐私。
- 电子投票: 投票记录在链上,具有匿名性、不可篡改和可追溯性,大大提高选举的公正性。
- 例子: 爱沙尼亚的e-Estonia项目,虽然其系统不完全是区块链,但其理念与私有链高度契合,爱沙尼亚将公民的健康记录、税务、司法、教育等政府服务都整合在一个安全的、分布式的数字平台上,实现了高效、透明的电子治理。
私有区块链 vs. 公有区块链 vs. 联盟链
为了更好地理解私有链,我们将其与另外两种类型进行对比:
| 特性 | 私有链 | 联盟链 | 公有链 |
|---|---|---|---|
| 准入机制 | 严格许可,由单一机构控制 | 半开放,由预选的机构联盟控制 | 完全开放,任何人可自由加入 |
| 治理中心化 | 高度中心化 | 多中心化 | 去中心化 |
| 参与者 | 组织内部或少数可信伙伴 | 行业内的多家公司或机构 | 任何互联网用户 |
| 性能 | 非常高 | 高 | 较低 |
| 隐私性 | 非常高(仅参与者可见) | 较高(参与者间可见) | 低(所有数据公开透明) |
| 代币/激励 | 通常不需要 | 可选,通常不需要 | 需要(如比特币、以太坊) |
| 典型例子 | 沃尔玛供应链、JPM Coin | Hyperledger Fabric, R3 Corda | 比特链, 以太坊 |
- 私有链的核心是 “效率” 和 “可控”,牺牲了去中心化,换取了高性能和强隐私,非常适合企业内部的特定业务流程。
- 联盟链的核心是 “行业协作”,由多个行业参与者共同维护,兼顾了去中心化和效率,是目前企业级应用的主流方向。
- 公有链的核心是 “去信任” 和 “开放性”,任何人都可以参与,旨在构建一个无需信任第三方的全球性价值互联网。
希望这些例子和解释能帮助你清晰地理解私有区块链的应用和价值。
(图片来源网络,侵删)
文章版权及转载声明
作者:咔咔本文地址:https://www.jits.cn/content/29802.html发布于 今天
文章转载或复制请以超链接形式并注明出处杰思科技・AI 股讯



还没有评论,来说两句吧...