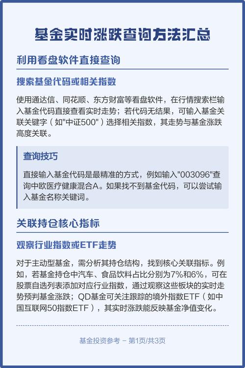
基金实时查询软件哪个好?功能全面、数据准确、操作便捷的基金查询工具怎么选?
摘要:
主流基金软件评测与推荐目前市场上的基金软件可以分为三大类:券商APP、第三方独立平台、银行APP,第三方独立平台(功能最全,数据最专业)这类平台是纯粹的基金信息和服务提供商,不直接... 主流基金软件评测与推荐
目前市场上的基金软件可以分为三大类:券商APP、第三方独立平台、银行APP。
第三方独立平台(功能最全,数据最专业)
这类平台是纯粹的基金信息和服务提供商,不直接销售基金,因此数据客观、功能强大,是大多数基民的首选。
(图片来源网络,侵删)
推荐1:天天基金网 (天天基金APP)
- 特点:老牌巨头,功能最全面,被誉为“基金界的淘宝”。
- 优点:
- 缺点:
- 功能太多,对新手来说可能有点复杂,需要时间学习。
- 社区信息鱼龙混杂,需要有独立判断能力。
适合人群:所有投资者,尤其是进阶投资者和需要深度研究功能的用户。
推荐2:且慢 (且慢APP)
- 特点:追求“极简”和“陪伴式投资”,理念独特。
- 优点:
- 界面清爽:去除了大量冗余信息,核心功能突出,上手简单。
- 组合策略:是其最大亮点,提供由专业人士设计的“组合”,如“长赢指数投资计划”、“基本面轮动”等,用户可以直接跟投,省心省力。
- 投顾服务:强调“陪伴”,提供定投、止盈、调仓等提醒服务,帮助投资者克服人性的弱点。
- 费率透明:费率清晰,没有隐藏费用。
- 缺点:
- 基金数量和筛选功能不如天天基金那么全面。
- 更侧重于“跟投”和“组合”,不适合想自己深度研究单只基金的投资者。
适合人群:投资新手、没时间研究、喜欢“懒人投资”和长期定投的用户。
券商APP(交易一体化,适合股民)
如果您本身就在某家券商开了股票账户,那么券商APP是首选。
推荐:华泰证券“涨乐财富通”、中信证券“信e投”、东方财富证券“东方财富APP”等
- 特点:“股票+基金”一站式交易。
- 优点:
- 缺点:
- 基金筛选和分析的专业度通常不如专门的第三方平台(如天天基金)。
- 界面可能更偏向于股票交易,基金功能相对次要。
适合人群:主要进行股票投资,同时也会配置一些基金的投资者。
(图片来源网络,侵删)
银行APP(渠道方便,适合保守型投资者)
推荐:各大主流银行APP,如“招商银行”、“工商银行”等
- 特点:信任度高,购买方便。
- 优点:
- 安全可靠:银行作为传统金融机构,给人很强的信任感。
- 渠道方便:很多银行有自己的理财产品代销,购买流程简单。
- 客户经理服务:可以联系客户经理获得一对一的咨询服务(部分银行)。
- 缺点:
- 基金选择少:通常只代销少数几家合作基金公司的产品,选择面非常窄。
- 费率无优势:很少有费率折扣,甚至可能更高。
- 数据和分析功能弱:基金数据更新慢,分析工具简陋。
适合人群:年龄较大、风险偏好低、习惯在银行办理业务的保守型投资者。
如何选择适合自己的软件?(一张图总结)
| 软件名称 | 核心特点 | 优点 | 缺点 | 适合人群 |
|---|---|---|---|---|
| 天天基金APP | 功能最全,数据最专业 | 数据权威、筛选功能强大、社区活跃 | 功能多对新手复杂,社区信息需甄别 | 所有投资者,尤其是进阶用户 |
| 且慢APP | 极简,组合投资 | 界面清爽、策略组合丰富、投顾陪伴 | 基金数量少,筛选功能弱 | 新手、懒人投资者、长期定投者 |
| 券商APP (如涨乐) | 交易一体化 | 股票基金联动、交易便捷、可能有费率优惠 | 基金专业度不如第三方平台 | 股票投资者,兼顾基金 |
| 银行APP | 信任度高,购买方便 | 安全可靠、服务有保障 | 基金选择少、费率高、功能弱 | 保守型、信任银行的投资者 |
除了看净值,这些功能更重要!
在选择软件时,不要只看“能不能实时看净值”,以下功能更能帮你做出明智决策:
- 强大的筛选器:能否按你的要求(如近3年收益最大回撤小于10%、某特定行业、某位明星基金经理)快速找到目标基金?
- 深度分析报告:能否看到基金的持仓明细(重仓股/债)、基金经理的投资风格、历史业绩走势和风险评估?
- 资产配置功能:能否方便地查看自己所有基金的持仓分布(按类型、按行业),并进行资产配置分析?
- 定投工具:是否支持智能定投、止盈提醒等功能,帮助你坚持纪律投资?
- 费率对比:能否清晰地看到并比较不同平台购买同一只基金的申购费率?
总结建议
- 如果你是新手:可以从 且慢 开始,体验“懒人投资”的乐趣,等熟悉后再用 天天基金 进行深度研究。
- 如果你是进阶投资者:天天基金APP 是你的必备工具,没有之一,它的数据和分析能力是其他平台难以比拟的。
- 如果你是股民:直接使用你券商的APP,方便管理所有资产。
- 如果你只想简单买一点:各大银行APP都能满足基本需求,但选择会非常有限。
最好的方法不是只选一个,而是组合使用,用天天基金做研究和筛选,用券商APP或且慢进行实际交易和持有,这样既能享受最全面的数据,又能获得最便捷的交易体验。
(图片来源网络,侵删)
文章版权及转载声明
作者:咔咔本文地址:https://www.jits.cn/content/30182.html发布于 03-18
文章转载或复制请以超链接形式并注明出处杰思科技・AI 股讯



还没有评论,来说两句吧...